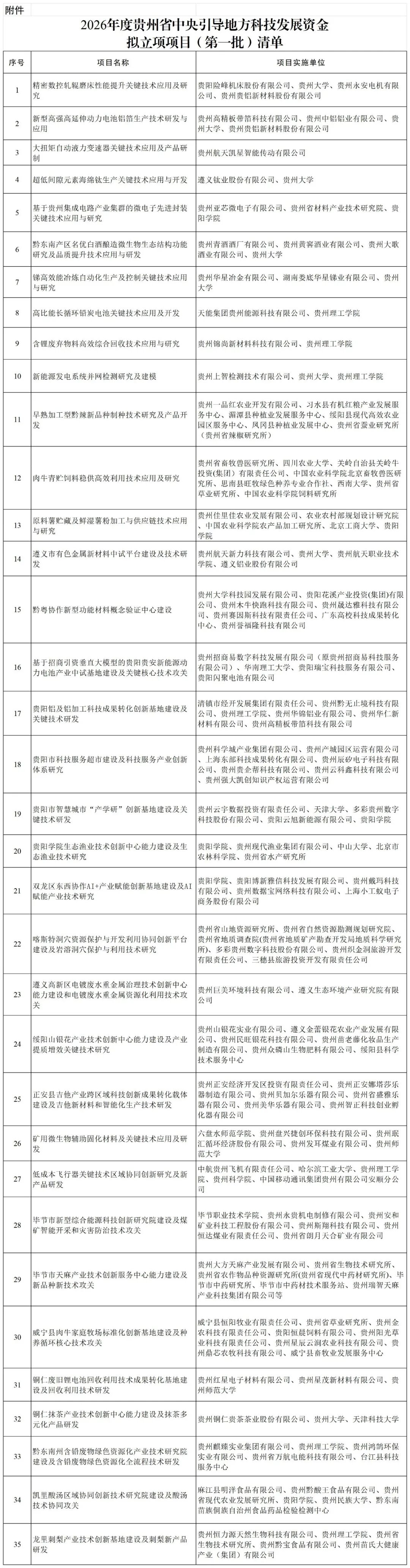
经省科技厅党组会与厅长办公会审议通过,现对2026年度贵州省中央引导地方科技发展资金拟立项项目(第一批)(见附件)予以公示,公示期从2025年11月25日—12月1日
公示期内,如有异议,请拨打电话0851—85864651反映;如有科研失信举报,请拨打电话0851—85864421反映。
附件:2026年度贵州省中央引导地方科技发展资金拟立项项目(第一批)清单.xls
贵州省科学技术厅
2025年11月25日
经省科技厅党组会与厅长办公会审议通过,现对2026年度贵州省中央引导地方科技发展资金拟立项项目(第一批)(见附件)予以公示,公示期从2025年11月25日—12月1日
公示期内,如有异议,请拨打电话0851—85864651反映;如有科研失信举报,请拨打电话0851—85864421反映。
附件:2026年度贵州省中央引导地方科技发展资金拟立项项目(第一批)清单.xls
贵州省科学技术厅
2025年11月25日
上一篇:关于转发《工业和信息化部办公厅关于组织报送企业上云工作情况及典型案例征集工作的通知》的通知
下一篇:省知识产权局2025年贵州省知识产权质押融资项目拟资助名单的公示