回到主站 六盘水中小企业公共服务平台
当前位置:首页 文章详情 《中华人民共和国反垄断法(修正草案)》|修改前后对照表
《中华人民共和国反垄断法(修正草案)》|修改前后对照表

10月19日,第十三届全国人大常委会第三十一次会议对《中华人民共和国反垄断法(修正草案)》进行了审议。

现将《中华人民共和国反垄断法(修正草案)》予以公布,社会公众可以直接登录中国人大网(www.npc.gov.cn)或国家法律法规数据库(flk.npc.gov.cn)提出意见,也可以将意见寄送全国人大常委会法制工作委员会(北京市西城区前门西大街1号,邮编:100805。信封上请注明反垄断法修正草案征求意见)。

征求意见截止日期:2021年11月21日。


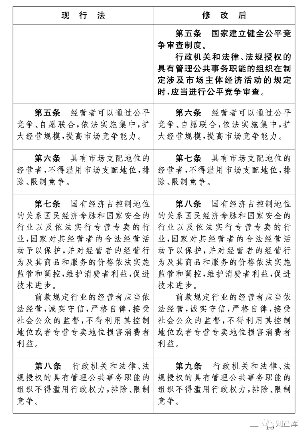
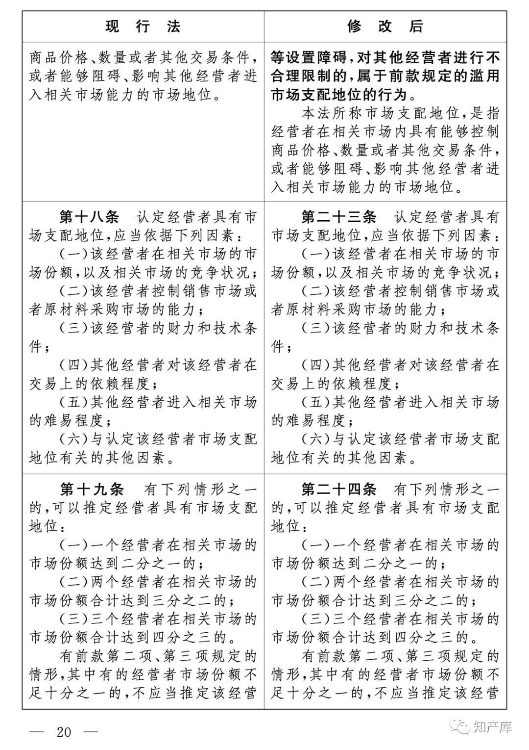
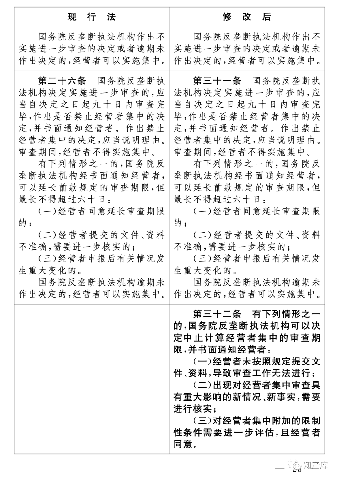
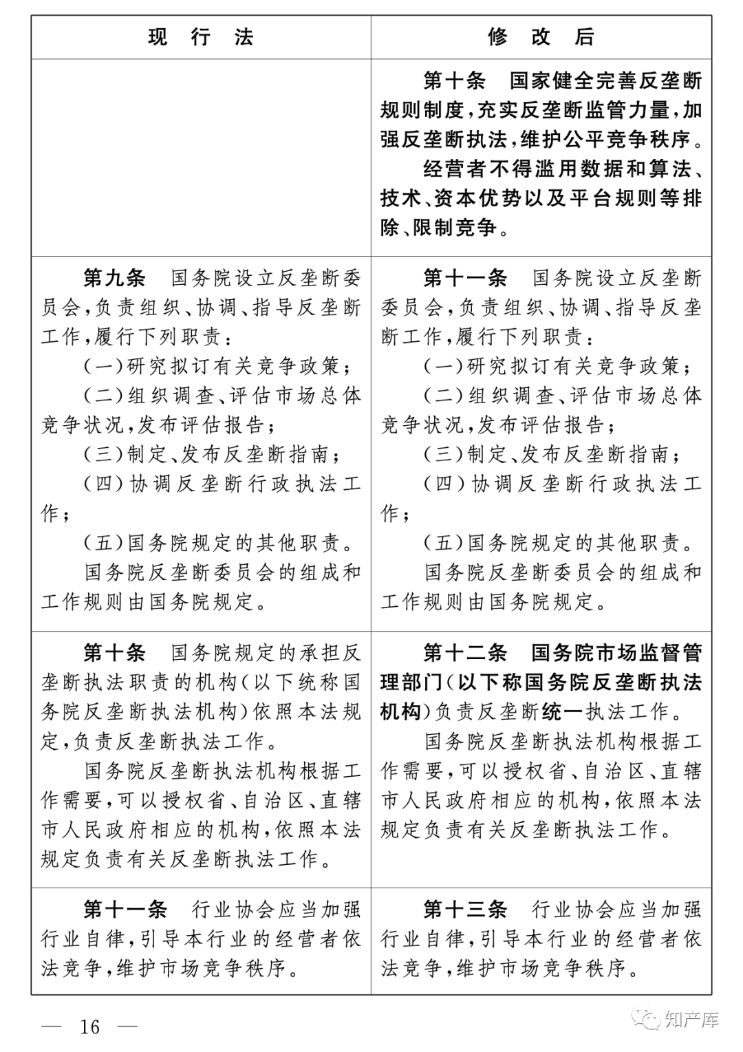
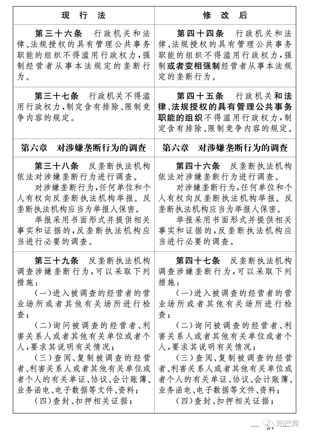
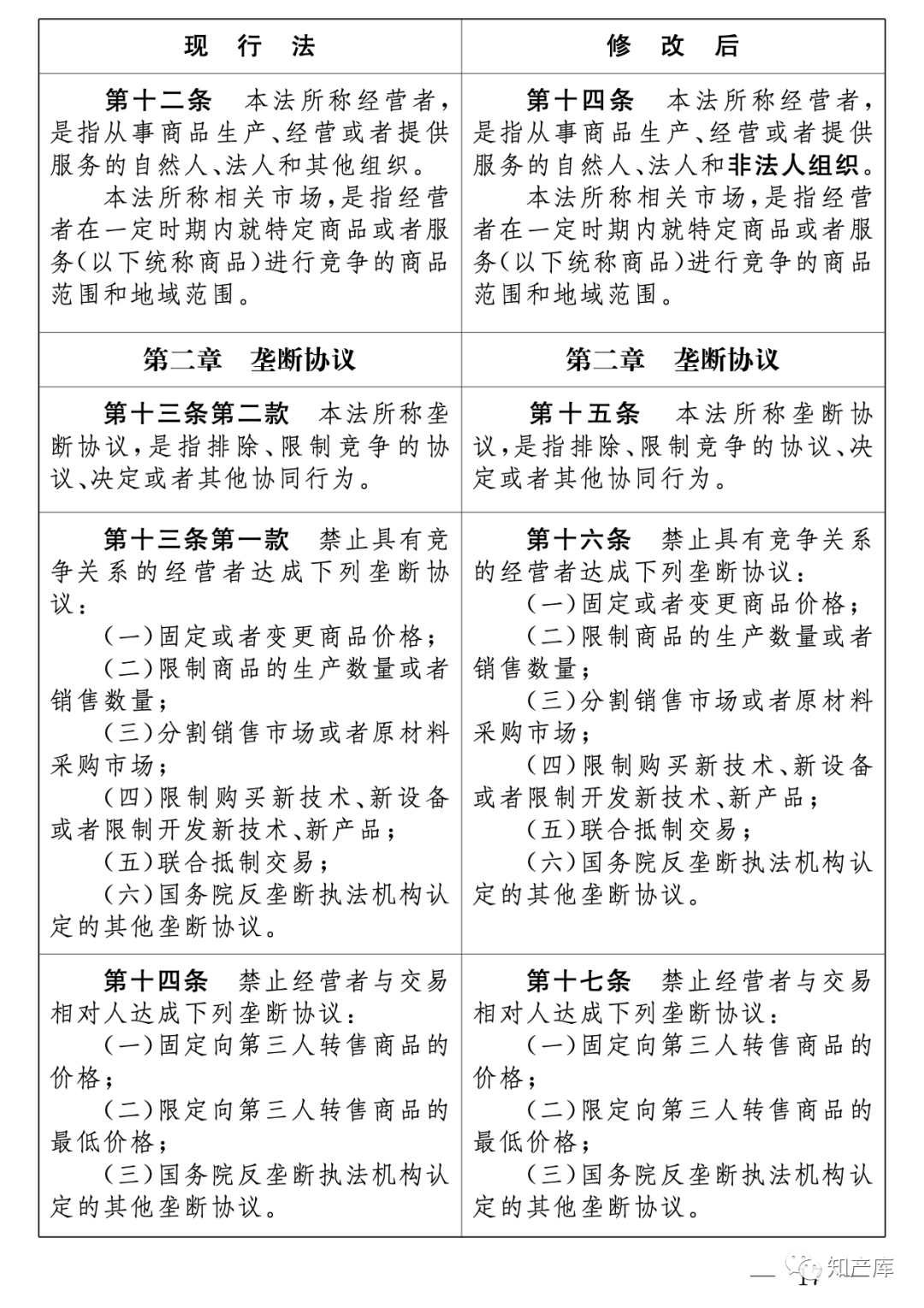
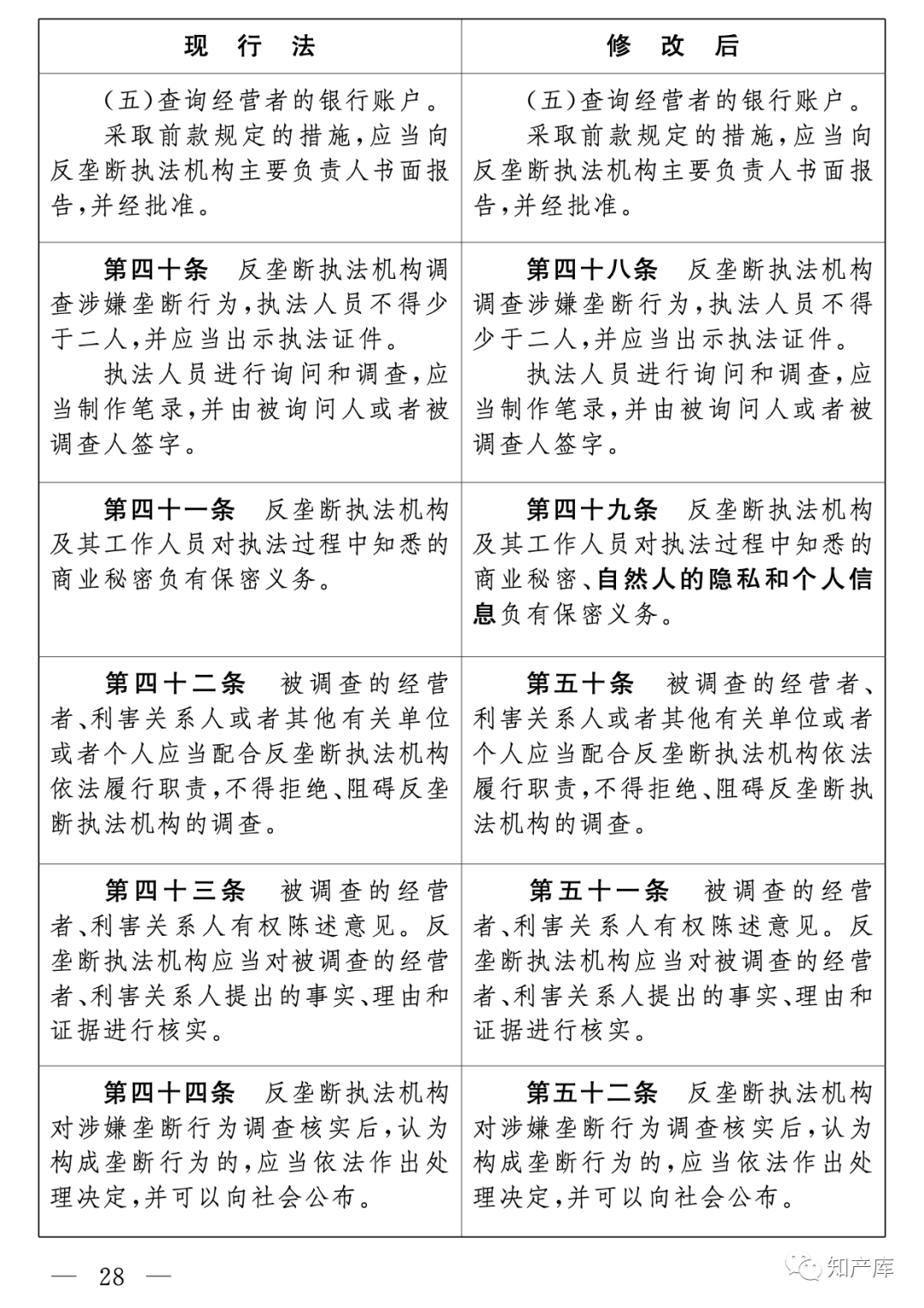
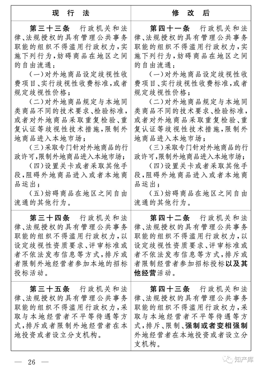
《反垄断法(修正草案)》修改前后对照表:

图片

图片

图片

图片

图片

图片

图片

图片

图片

图片

图片

图片

图片

图片

图片

图片

图片

图片

图片

图片

图片


来源:全国人大10月23日发布
 

上一篇:展贵州风采,贵州组团参加第十七届中国国际中小企业博览会
下一篇:截至8月底国家中小企业发展基金累计投资金额达183亿元