回到主站 六盘水中小企业公共服务平台
当前位置:首页 文章详情 项目公示 | 2022年度贵州省工业和信息化发展专项资金(第四批)拟支持项目公示
项目公示 | 2022年度贵州省工业和信息化发展专项资金(第四批)拟支持项目公示

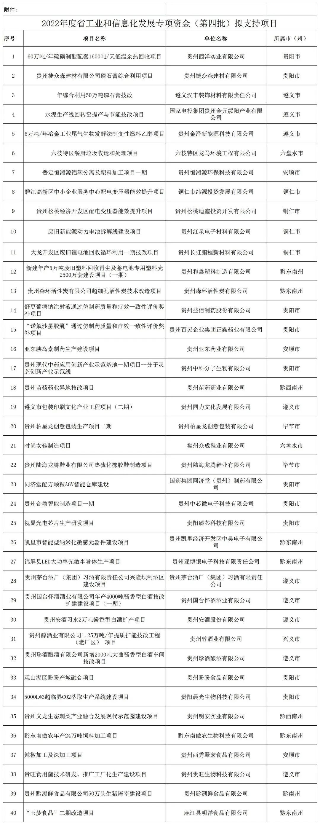
根据《省工业和信息化厅关于做好2022年省级财政专项资金入库项目补充完善申报材料工作的通知》文件要求,经自愿申报、地方推荐、项目评审等程序,拟支持贵州西洋实业有限公司60万吨/年硫磺制酸配套1600吨/天低温余热回收项目等39个项目,现予公示(见附件)。公示期为2022年8月15日-8月19日。公示期间,如有异议,请及时与省工业和信息化厅联系,联系电话:0851-86826959。


附件:2022年度省工业和信息化发展专项资金(第四批)拟支持项目公示名单



贵州省工业和信息化厅

2022年8月15日



来源:贵州省工业和信息化厅



上一篇:展贵州风采,贵州组团参加第十七届中国国际中小企业博览会
下一篇:名单公示 | 关于第七届“创客中国”贵州省中小企业创新创业大赛50强名单的公示